教学质监与评估中心
网站首页
工作动态
评建简报
通知公告
评建知识
下载专区
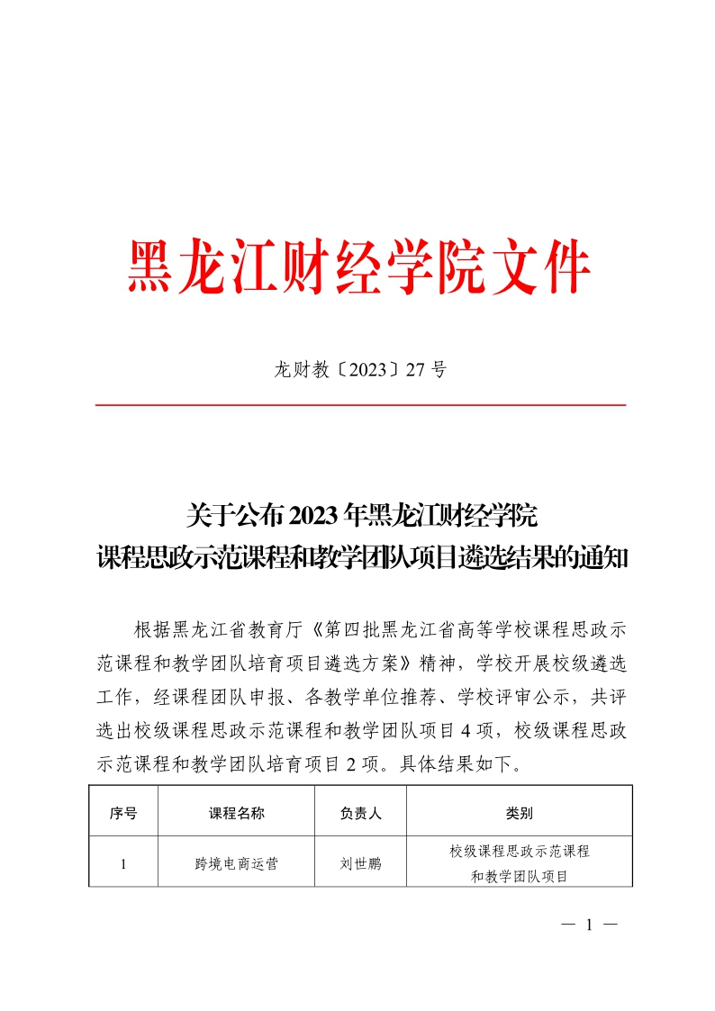
关于公布2023年黑龙江财经学院课程思政示范课程和教学团队项目遴选结果的通知
发布者:邵文娟
发布时间:2023-12-12
浏览次数:
24